养老险
-
- 中宏颐享人生养老年金保险有什么优点?收益怎么样? 中宏颐享人生养老年金保险是一款由中宏保险公司承保的养老保障产品。该产品适用于出生七天到七十周岁之间的人群,除了基本保障外,还支持自动贷款垫缴保险费、保险合同贷款、增加基本保险金额、减额交清等保单权益。无论投保者的年龄或健康状况如何,都可以在中宏颐享人生养老年金保险中找到适合自己的保障计划。那么,中宏颐享人生养老年金保险有什么优点?收益怎么样? 12-02
-
- 恒大恒享延年养老年金保险有什么亮点?怎么样? 恒大恒享延年养老年金保险是由恒大人寿提供的一款养老保障产品,允许选择一次性缴纳或分别在3年、5年、10年、15年或19年缴纳保费。由于其强大的资金支持,该产品能够满足不同人群的养老投保需求,是一款非常优秀的产品。那么,恒大恒享延年养老年金保险怎么样?有什么优点? 04-11
-
- 国寿鑫民宝两全保险怎么样?有什么特色? 中国人寿承保的一款人寿保险产品:国寿鑫民宝两全保险是,该产品有多重保险保证,保证期间灵敏,多种形式可选,保险期间为八年的,保险费交给方式为一次性交给。其他稳保险间的保险费交给方式为年交,交费期间为三年。那么,中国人寿第二款个人养老金保险产品,国寿鑫民宝两全保险怎么样? 03-24
-
- 2023个人养老金保险产品如何买?2023个人养老金保险产品再扩容 2023个人养老金保险怎么买,怎么买退休才有保障呢?今天亲民保小编就为大家介绍一下,2023个人养老金保险产品涵盖了专属商业养老保险、年金保险、两全保险、万能保险等保险险种,最近又迎来更新,新增5款产品纳入名单。那么,2023个人养老金保险产品怎么买? 03-23
-
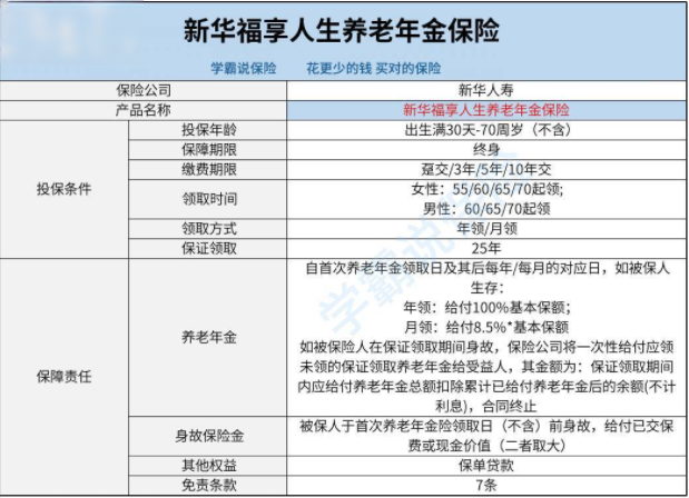
- 三分钟读懂新华福享人生养老年金保险保障如何?注意事项是什么? 三分钟读懂新华福享人生养老年金保险保障如何?注意事项是什么? 03-17
-
- 国民美好生活B款养老年金保险怎么样?有什么亮点? 国民美好生活B款养老年金保险怎么样?有什么亮点? 03-16
-
- 富德生命鑫禧年年养老年金保险有什么亮点?收益如何? 富德生命鑫禧年年养老年金保险有什么亮点?收益如何? 03-16
-
- 办理残疾人养老保险的具体方法是怎样的呢? 对于一些特殊的人群我们一定要给予十分的关注才行,在很多时候残疾人都是容易被忽视的一群人,希望大家在平时能够多多的关注一些相关问题。 08-19
保险专题
更多>>





